用Abp实现找回密码和密码强制过期策略

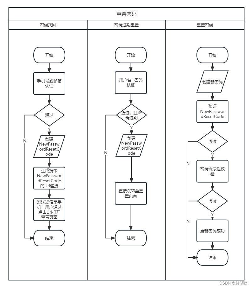
用户找回密码,确切地说是重置密码,为了保证用户账号安全,原始密码将不再以明文的方式找回,而是通过短信或者邮件的方式发送一个随机的重置校验码(带校验码的页面连接),用户点击该链接,跳转到重置密码页面,输入新的密码。这个重置校验码是一次性的,用户重置密码后立即失效。

用户找回密码是在用户没有登录时进行的,因此需要先校验身份(除用户名+密码外的第二种身份验证方式)。
第二种身份验证的前提是绑定了手机号或者邮箱,如果没有绑定,那么只能通过管理员进行原始密码重置。

密码强制过期策略,是指用户在一段时间内没有修改密码,在下次登录时系统阻止用户登录,直到用户修改了密码后方可继续登录。此策略提高用户账号的安全性。

找回密码和密码过期重置密码,两种机制有相近的业务逻辑,即密码重置。今天我们来实现这个功能。

重置密码

Abp框架中,AbpUserBase类中已经定义了重置校验码PasswordResetCode属性,以及SetNewPasswordResetCode方法,用于生成新的重置校验码。

1
2
[StringLength(328)]
public virtual string PasswordResetCode { get; set; }
1
2
3
4
public virtual void SetNewPasswordResetCode()
{
PasswordResetCode = Guid.NewGuid().ToString("N").Truncate(328);
}

在UserAppService中添加ResetPasswordByCode,用于响应重置密码的请求。
在其参数ResetPasswordByLinkDto中携带了校验信息PasswordResetCode,因此添加了特性[AbpAllowAnonymous],不需要登录认证即可调用此接口

密码更新完成后,立刻将PasswordResetCode重置为null,以防止重复使用。

1
2
3
4
5
6
7
8
9
10
11
12
13
14
15
16
17
18
19
20
21
22
23
24
25
26
27
28
29
[AbpAllowAnonymous]
public async Task<bool> ResetPasswordByCode(ResetPasswordByLinkDto input)
{
await _userManager.InitializeOptionsAsync(AbpSession.TenantId);

var currentUser = await _userManager.GetUserByIdAsync(input.UserId);
if (currentUser == null || currentUser.PasswordResetCode.IsNullOrEmpty() || currentUser.PasswordResetCode != input.ResetCode)
{
throw new UserFriendlyException("PasswordResetCode不正确");
}

var loginAsync = await _logInManager.LoginAsync(currentUser.UserName, input.NewPassword, shouldLockout: false);
if (loginAsync.Result == AbpLoginResultType.Success)
{
throw new UserFriendlyException("重置的密码不应与之前密码相同");
}

if (currentUser.IsDeleted || !currentUser.IsActive)
{
return false;
}

CheckErrors(await _userManager.ChangePasswordAsync(currentUser, input.NewPassword));
currentUser.PasswordResetCode = null;
currentUser.LastPasswordModificationTime = DateTime.Now;
await this._userManager.UpdateAsync(currentUser);

return true;
}

找回密码

发送验证码

使用AbpBoilerplate.Sms作为短信服务库。

之前的项目中,我们定义好了ICaptchaManager接口,已经实现了验证码的发送、验证码校验、解绑手机号、绑定手机号

这4个功能,通过定义用途(purpose)字段以校验区分短信模板

1
2
3
4
5
6
7
public interface ICaptchaManager
{
Task BindAsync(string token);
Task UnbindAsync(string token);
Task SendCaptchaAsync(long userId, string phoneNumber, string purpose);
Task<bool> VerifyCaptchaAsync(string token, string purpose = "IDENTITY_VERIFICATION");
}

添加一个用于重置密码的purpose,在CaptchaPurpose枚举类型中添加RESET_PASSWORD

1
2
3
4
5
6
7
8
public class CaptchaPurpose
{
...

public const string RESET_PASSWORD = "RESET_PASSWORD";

}

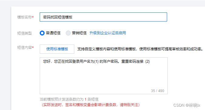
在SMS服务商管理端后台申请一个短信模板,用于重置密码。

打开短信验证码的领域服务类SmsCaptchaManager, 添加RESET_PASSWORD对应短信模板的编号

1
2
3
4
5
6
7
8
9
10
11
12
13
14
public async Task SendCaptchaAsync(long userId, string phoneNumber, string purpose)
{
var captcha = CommonHelper.GetRandomCaptchaNumber();
var model = new SendSmsRequest();
model.PhoneNumbers = new string[] { phoneNumber };
model.SignName = "MatoApp";
model.TemplateCode = purpose switch
{
...
CaptchaPurpose.RESET_PASSWORD => "SMS_1587660" //添加重置密码对应短信模板的编号
};

...
}

接下来我们创建ResetPasswordManager类,用于处理找回密码和密码过期重置密码的业务逻辑。
注入UserManager,ISmsService,SmsCaptchaManager,EmailCaptchaManager。

1
2
3
4
5
6
7
8
9
10
11
12
13
14
15
16
17
18
19
public class ResetPasswordManager : ITransientDependency
{
private readonly UserManager userManager;
private readonly ISmsService smsService;
private readonly SmsCaptchaManager smsCaptchaManager;
private readonly EmailCaptchaManager emailCaptchaManager;

public ResetPasswordManager(
UserManager userManager,
ISmsService smsService,
SmsCaptchaManager smsCaptchaManager,
EmailCaptchaManager emailCaptchaManager
)
{
this.userManager = userManager;
this.smsService = smsService;
this.smsCaptchaManager = smsCaptchaManager;
this.emailCaptchaManager = emailCaptchaManager;
}

在ResetPasswordManager中添加SendForgotPasswordCaptchaAsync方法,用于短信或邮箱方式的身份验证。

1
2
3
4
5
6
7
8
9
10
11
12
13
14
15
16
17
18
19
20
21
22
23
24
25
26
27
public async Task SendForgotPasswordCaptchaAsync(string provider, string phoneNumberOrEmail)
{

User user;
if (provider == "Email")
{
user = await userManager.FindByEmailAsync(phoneNumberOrEmail);
if (user == null)
{
throw new UserFriendlyException("未找到绑定邮箱的用户");
}
await emailCaptchaManager.SendCaptchaAsync(user.Id, user.EmailAddress, CaptchaPurpose.RESET_PASSWORD);


}
else if (provider == "Phone")
{
user = await userManager.FindByNameOrPhoneNumberAsync(phoneNumberOrEmail);
if (user == null)
{
throw new UserFriendlyException("未找到绑定手机号的用户");
}
await smsCaptchaManager.SendCaptchaAsync(user.Id, user.PhoneNumber, CaptchaPurpose.RESET_PASSWORD);
}


}

校验验证码

添加VerifyAndSendResetPasswordLinkAsync方法,用于校验验证码,并发送重置密码的链接。

1
2
3
4
5
6
7
8
9
10
11
12
13
14
15
16
17
18
19
20
21
22
23
24
25
26
27
28
29
30
31
32
33
34
35
36
37
38
39
public async Task VerifyAndSendResetPasswordLinkAsync(string token, string provider)
{
if (provider == "Email")
{
EmailCaptchaTokenCacheItem currentItem = await emailCaptchaManager.GetToken(token);
if (currentItem == null || currentItem.Purpose != CaptchaPurpose.RESET_PASSWORD)
{
throw new UserFriendlyException("验证码不正确或已过期");
}

var user = await userManager.GetUserByIdAsync(currentItem.UserId);
var emailAddress = currentItem.EmailAddress;
await SendEmailResetPasswordLink(user, emailAddress);

await emailCaptchaManager.RemoveToken(token);
}

else if (provider == "Phone")
{

SmsCaptchaTokenCacheItem currentItem = await smsCaptchaManager.GetToken(token);
if (currentItem == null || currentItem.Purpose != CaptchaPurpose.RESET_PASSWORD)
{
throw new UserFriendlyException("验证码不正确或已过期");
}

var user = await userManager.GetUserByIdAsync(currentItem.UserId);
var phoneNumber = currentItem.PhoneNumber;
await SendSmsResetPasswordLink(user, phoneNumber);

await smsCaptchaManager.RemoveToken(token);
}
else
{
throw new UserFriendlyException("验证码提供者错误");
}

}

发送重置密码链接

创建SendSmsResetPasswordLink,用于对当前用户产生一个NewPasswordResetCode,并发送重置密码的短信链接。

1
2
3
4
5
6
7
8
9
10
11
12
13
14
15
16
17
18
19
20
21
22
23
private async Task SendSmsResetPasswordLink(User user, string phoneNumber)
{
var model = new SendSmsRequest();
user.SetNewPasswordResetCode();
var passwordResetCode = user.PasswordResetCode;
model.PhoneNumbers = new string[] { phoneNumber };
model.SignName = "MatoApp";
model.TemplateCode = "SMS_255330989";
//for aliyun
model.TemplateParam = JsonConvert.SerializeObject(new { username = user.UserName, code = passwordResetCode });

//for tencent-cloud
//model.TemplateParam = JsonConvert.SerializeObject(new string[] { user.UserName, passwordResetCode });


var result = await smsService.SendSmsAsync(model);

if (string.IsNullOrEmpty(result.BizId) && result.Code != "OK")
{
throw new UserFriendlyException("验证码发送失败,错误信息:" + result.Message);
}
}

创建接口

在UserAppService暴露出SendForgotPasswordCaptcha和VerifyAndSendResetPasswordLink两个接口,

注意这两个接口都需要添加[AbpAllowAnonymous]特性,因为在用户未登录的情况下,也需要使用这两个接口。

1
2
3
4
5
6
7
8
9
10
11
12
13
14
15
16
17
18
[AbpAllowAnonymous]
public async Task SendForgotPasswordCaptcha(ForgotPasswordProviderDto input)
{
var provider = input.Provider;
var phoneNumberOrEmail = input.ProviderNumber;

await forgotPasswordManager.SendForgotPasswordCaptchaAsync(provider, phoneNumberOrEmail);

}

[AbpAllowAnonymous]
public async Task VerifyAndSendResetPasswordLink(SendResetPasswordLinkDto input)
{
var provider = input.Provider;
var token = input.Token;
await forgotPasswordManager.VerifyAndSendResetPasswordLinkAsync(token, provider);

}

这两个接口分别在用户忘记密码的两个阶段调用,

  1. 第一阶段是发送验证码,
  2. 第二阶段是校验验证码并发送重置密码的链接。

密码强制过期策略

在User实体中添加一个属性,用于记录密码最后修改时间,在登录时验证这个时间至此时的时间跨度,如果超过一定时间(例如90天),强制用户重置密码。

1
2
3
[Required]
public DateTime LastPasswordModificationTime { get; set; }

改写接口

将重置校验码PasswordResetCode添加到AuthenticateResultModel中

1
2
public string PasswordResetCode { get; set; }

打开TokenAuthController,注入ResetPasswordManager服务对象

登录验证终节点方法Authenticate中,添加对密码强制过期的逻辑代码

1
2
3
4
5
6
7
8
9
10
11
12
13
14
15
16
17
18
19
20
21
22
23
24
25
26
27
[HttpPost]
public async Task<AuthenticateResultModel> Authenticate([FromBody] AuthenticateModel model)
{

var loginResult = await GetLoginResultAsync(
model.UserNameOrEmailAddress,
model.Password,
GetTenancyNameOrNull()
);


...

//Password Expiration Check
if (DateTime.Now - loginResult.User.LastPasswordModificationTime > TimeSpan.FromDays(90))
{
loginResult.User.SetNewPasswordResetCode();

return new AuthenticateResultModel
{
PasswordResetCode = loginResult.User.PasswordResetCode,
UserId = loginResult.User.Id,
};
}

}

当登录账号的LastPasswordModificationTime距此时大于90天时,将阻止登录,并提示账户密码已过期,需要修改密码

Vue网页端开发

重置密码页面

创建Web端的重置密码页面,用于用户重置密码。

当用户通过短信或邮箱接收到重置密码的链接后,点击链接,会跳转到重置密码的页面,用户输入新密码后,点击提交,就可以完成密码重置。

连接格式如下

http://localhost:8080/reset-password-sample/reset.html?code=f16b5fbb057d4a04bce5b9e7f24e1d56&userId=1

项目参与实际生产中请加密参数,在此为了简单起见采用明文传递。

1
2
3
4
5
6
7
8
9
10
11
12
13
14
15
16
17
18
19
20
21
22
23
24
25
26
27
28
29
30
31
32
33
34
35
36
37
38
39
40
41
42
43
44
45
46
47
<template>
<div id="app">
<div class="title-container center">
<h3 class="title">修改密码</h3>
</div>
<el-row>
<el-form
ref="loginForm"
:model="input"
class="login-form"
autocomplete="on"
label-position="left"
>
<el-form-item label="验证码">
<el-input v-model="input.code" placeholder="请输入验证码" clearable />
</el-form-item>
<el-form-item label="新密码" prop="newPassword">
<el-input
v-model="input.newPassword"
placeholder="请输入新密码"
clearable
show-password
/>
</el-form-item>
<el-form-item label="新密码(确认)" prop="newPassword2">
<el-input
v-model="input.newPassword2"
placeholder="请再次输入新密码"
clearable
show-password
/>
</el-form-item>

<el-row type="flex" class="row-bg">
<el-col :offset="6" :span="10">
<el-button
type="primary"
style="width: 100%"
@click.native.prevent="submit"
>修改
</el-button>
</el-col>
</el-row>
</el-form>
</el-row>
</div>
</template>

创建页面时会根据url中的参数,获取code和userId。

1
2
3
4
5
6
7
8
9
10
11
12
13
14
15
16
17
created: async function () {
var url = window.location.href;
var reg = /[?&]([^?&#]+)=([^?&#]+)/g;
var param = {};
var ret = reg.exec(url);
while (ret) {
param[ret[1]] = ret[2];
ret = reg.exec(url);
}
if ("code" in param) {
this.input.code = param["code"];
}
if ("userId" in param) {
this.input.userId = param["userId"];
}
},

点击修改时会触发submit方法,这个方法会调用ResetPasswordByCode接口,将UserId,newPassword以及resetCode回传。

1
2
3
4
5
6
7
8
9
10
11
12
13
14
15
16
17
18
19
20
21
22
23
24
25
26
27
28
29
30
31
32
async submit() {
if ((this.input.newPassword != this.input.newPassword2) == null) {
this.$message.warning("两次输入的密码不一致!");
return;
}

await request(
`${this.host}${this.prefix}/User/ResetPasswordByCode`,
"post",
{
userId: this.input.userId,
newPassword: this.input.newPassword,
resetCode: this.input.code,
}
)
.catch((re) => {
var res = re.response.data;
this.errorMessage(res.error.message);
})
.then(async (res) => {
var data = res.data.result;
this.successMessage("密码修改成功!");

window.location.href = "/reset-password-sample.html";
})
.finally(() => {
setTimeout(() => {
this.loading = false;
}, 1.5 * 1000);
});
},

忘记密码控件

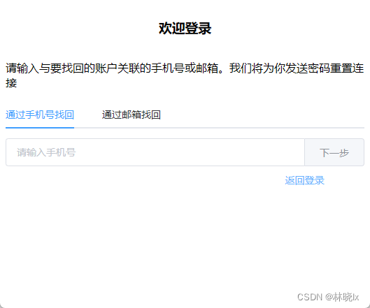
在登录页面中,添加忘记密码的控件。

resetPasswordStage 是判定当前是哪个阶段的变量,
0表示正常用户名密码登录(初始状态),1表示输入手机号或邮箱验证身份,2表示通过验证即将发送重置密码的链接。

默认两种方式,一种是短信验证码,一种是邮箱验证码,这里我们采用了elementUI的tab组件,来实现两种方式的切换。

1
2
3
4
5
6
7
8
9
10
11
12
13
14
15
16
17
18
19
20
21
22
23
24
25
26
27
28
29
30
31
32
33
34
35
36
37
38
39
40
41
<template v-else-if="resetPasswordStage == 1">
<p>
请输入与要找回的账户关联的手机号或邮箱。我们将为你发送密码重置连接
</p>
<el-tabs tab-position="top" v-model="forgotPasswordProvider.provider">
<el-tab-pane :lazy="true" label="通过手机号找回" name="Phone">
<el-row>
<el-col :span="24">
<el-input
v-model="forgotPasswordProvider.providerNumber"
:placeholder="'请输入手机号'"
tabindex="2"
>
<el-button
slot="append"
@click="sendResetPasswordLink"
:disabled="forgotPasswordProvider.providerNumber == ''"
>下一步</el-button
>
</el-input>
</el-col>
</el-row>
</el-tab-pane>

<el-tab-pane :lazy="true" label="通过邮箱找回" name="Email">
<el-row>
<el-col :span="24">
<el-alert
v-if="showResetRequireSuccess"
title="密码重置连接已发送至登录用户对应的邮箱,请查收"
type="info"
>
</el-alert>
</el-col>
<el-col :span="24">
<p>建设中..</p>
</el-col>
</el-row>
</el-tab-pane>
</el-tabs>
</template>

不通的阶段,将分别调用不同的接口,sendResetPasswordLink以及verifyAndSendResetPasswordLink。

调用verifyAndSendResetPasswordLink接口完毕时,resetPasswordStage将设置位初始状态,即0。

1
2
3
4
5
6
7
8
9
10
11
12
13
14
15
16
17
18
19
20
21
22
23
24
25
26
27
28
29
30
31
32
33
34
35
36
37
async sendResetPasswordLink() {
await request(
`${this.host}${this.prefix}/User/SendForgotPasswordCaptcha`,
"post",
this.forgotPasswordProvider
)
.catch((re) => {
var res = re.response.data;
this.errorMessage(res.error.message);
})
.then(async (re) => {
if (re) {
this.successMessage("发送验证码成功");
this.resetPasswordStage++;
}
});
},
async verifyAndSendResetPasswordLink() {
await request(
`${this.host}${this.prefix}/User/VerifyAndSendResetPasswordLink`,
"post",
{
provider: this.forgotPasswordProvider.provider,
token: this.captchaToken,
}
)
.catch((re) => {
var res = re.response.data;
this.errorMessage(res.error.message);
})
.then(async (re) => {
if (re) {
this.successMessage("发送连接成功");
this.resetPasswordStage = 0;
}
});
},

密码过期提示

主页面中添加对passwordResetCode的响应,当passwordResetCode不为空时,显示一个提示框,提示用户密码已超过90天未修改,请修改密码。

1
2
3
4
5
6
7
8
9
10
11
12
13
14
15
<el-alert
v-if="passwordResetCode != null"
close-text="点此修改密码"
title="密码已超过90天未修改,为了安全,请修改密码"
type="info"
@close="
gotoUrl(
'/reset-password-sample/reset.html?code=' +
passwordResetCode +
'&userId=' +
userId
)
"
>
</el-alert>


用户点击点此修改密码按钮时将跳转至重置密码页面。

项目地址

Github:matoapp-samples

用Abp实现找回密码和密码强制过期策略

https://blog.matoapp.net/posts/a985b2df/

作者

林晓lx

发布于

2023-04-14

更新于

2025-09-24

许可协议

评论