用Abp实现两步验证(Two-Factor Authentication,2FA)登录(三):免登录验证

免登录验证是用户在首次两步验证通过后,在常用的设备(浏览器)中,在一定时间内不需要再次输入验证码直接登录。

常见的网页上提示“7天免登录验证”或“信任此设备,7天内无需两步验证”等内容。
这样可以提高用户的体验。但同时也会带来一定的安全风险,因此需要用户自己决定是否开启。

原理

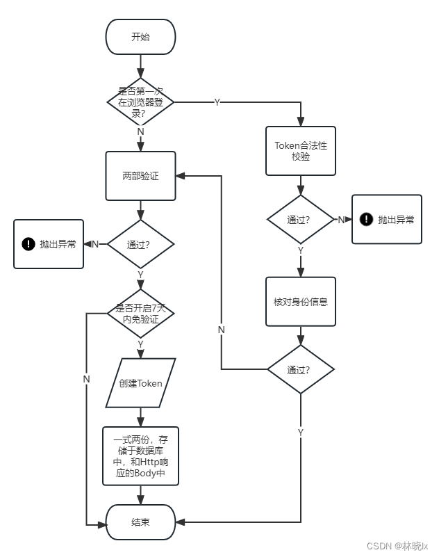
常用的实现方式是在用户登录成功后,生成一个随机的字符串Token,将此Token保存在用户浏览器的 cookie 中,同时将这个字符串保存在用户的数据库中。当用户再次访问时,如果 cookie 中的字符串和数据库中的字符串相同,则免登录验证通过。流程图如下:

为了安全,Token采用对称加密传输存储,同时参与校验的还有用户Id,以进一步验证数据一致性。Token存储于数据库中并设置过期时间(ExpireDate)
认证机制由JSON Web Token(JWT)实现,通过自定义Payload声明中添加Token和用户Id字段,实现校验。

下面来看代码实现:

修改请求报文

项目添加对Microsoft.AspNetCore.Authentication.JwtBearer包的引用

1
<PackageReference Include="Microsoft.AspNetCore.Authentication.JwtBearer" Version="7.0.4" />

在Authenticate方法参数AuthenticateModel中添加RememberClient和RememberClientToken属性,

当首次登录时,若用户选择免登录,RememberClient为true,
非首次登录时,系统校验RememberClientToken合法性,是否允许跳过两步验证。

1
2
3
4
5
6
7
8
9
public class AuthenticateModel
{
..

public bool RememberClient { get; set; }

public string RememberClientToken { get; set; }
}

同时返回值中添加RememberClientToken,用于首次登录生成的Token

1
2
3
4
5
6
7
public class AuthenticateResultModel
{
...

public string RememberClientToken { get; set; }
}

配置JwtBearerOptions

在TokenAuthController的Authenticate方法中,添加validation参数:

1
2
3
4
5
6
var validationParameters = new TokenValidationParameters
{
ValidAudience = _configuration.Audience,
ValidIssuer = _configuration.Issuer,
IssuerSigningKey = _configuration.SecurityKey
};

在默认的AbpBoilerplate模板项目中已经为我们生成了默认配置

1
2
3
4
5
6
7
8
9
"Authentication": {
"JwtBearer": {
"IsEnabled": "true",
"SecurityKey": "MatoAppSample_C421AAEE0D114E9C",
"Issuer": "MatoAppSample",
"Audience": "MatoAppSample"
}
},

生成Token

在TokenAuthController类中

添加自定义Payload声明类型

1
2
public const string USER_IDENTIFIER_CLAIM = "USER_IDENTIFIER_CLAIM";
public const string REMEMBER_CLIENT_TOKEN = "REMEMBER_CLIENT_TOKEN";

添加生成Token的方法CreateAccessToken,它将根据自定义Payload声明,validationParameters生成经过SHA256加密的Token,过期时间即有效期为7天:

1
2
3
4
5
6
7
8
9
10
11
12
13
14
15
16
17
18
private string CreateAccessToken(IEnumerable<Claim> claims, TokenValidationParameters validationParameters)
{
var now = DateTime.UtcNow;
var expiration = TimeSpan.FromDays(7);
var signingCredentials = new SigningCredentials(validationParameters.IssuerSigningKey, SecurityAlgorithms.HmacSha256);


var jwtSecurityToken = new JwtSecurityToken(
issuer: validationParameters.ValidIssuer,
audience: validationParameters.ValidAudience,
claims: claims,
notBefore: now,
expires: now.Add(expiration),
signingCredentials: signingCredentials
);

return new JwtSecurityTokenHandler().WriteToken(jwtSecurityToken);
}

更改方法TwoFactorAuthenticateAsync的签名,添加rememberClient和validationParameters形参

在该方法中添加生成Token的代码

1
2
3
4
5
6
7
8
9
10
11
12
13
14
15
16
17
18
19
if (rememberClient)
{
if (await settingManager.GetSettingValueAsync<bool>(AbpZeroSettingNames.UserManagement.TwoFactorLogin.IsRememberBrowserEnabled))
{
var expiration = TimeSpan.FromDays(7);

var tokenValidityKey = Guid.NewGuid().ToString("N");
var accessToken = CreateAccessToken(new[]
{
new Claim(USER_IDENTIFIER_CLAIM, user.ToUserIdentifier().ToString()),
new Claim(REMEMBER_CLIENT_TOKEN, tokenValidityKey)
}, validationParameters
);
await _userManager.AddTokenValidityKeyAsync(user, tokenValidityKey,
DateTime.Now.Add(expiration));
return accessToken;
}
}

校验Token

添加校验方法TwoFactorClientRememberedAsync,它表示校验结果是否允许跳过两步验证

1
2
3
4
5
6
7
8
9
10
11
12
13
14
15
16
17
18
19
20
21
22
23
24
25
26
27
28
29
30
31
32
33
34
35
36
37
38
39
40
41
42
43
44
45
46
47
48
49
50
51
52
53
54
55
56
57
58
59
60
public async Task<bool> TwoFactorClientRememberedAsync(UserIdentifier userIdentifier, string TwoFactorRememberClientToken, TokenValidationParameters validationParameters)
{
if (!await settingManager.GetSettingValueAsync<bool>(AbpZeroSettingNames.UserManagement.TwoFactorLogin.IsRememberBrowserEnabled))
{
return false;
}

if (string.IsNullOrWhiteSpace(TwoFactorRememberClientToken))
{
return false;
}

try
{
var tokenHandler = new JwtSecurityTokenHandler();


if (tokenHandler.CanReadToken(TwoFactorRememberClientToken))
{
try
{
SecurityToken validatedToken;
var principal = tokenHandler.ValidateToken(TwoFactorRememberClientToken, validationParameters, out validatedToken);
var userIdentifierString = principal.Claims.First(c => c.Type == TwoFactorAuthorizationManager.USER_IDENTIFIER_CLAIM);
if (userIdentifierString == null)
{
throw new SecurityTokenException(TwoFactorAuthorizationManager.USER_IDENTIFIER_CLAIM + " invalid");
}

var tokenValidityKeyInClaims = principal.Claims.First(c => c.Type == TwoFactorAuthorizationManager.REMEMBER_CLIENT_TOKEN);


var currentUserIdentifier = UserIdentifier.Parse(userIdentifierString.Value);

var user = _userManager.GetUserById(currentUserIdentifier.UserId);
var isValidityKetValid = AsyncHelper.RunSync(() => _userManager.IsTokenValidityKeyValidAsync(user, tokenValidityKeyInClaims.Value));

if (!isValidityKetValid)
{
throw new SecurityTokenException(REMEMBER_CLIENT_TOKEN + " invalid");

}

return userIdentifierString.Value == userIdentifier.ToString();
}
catch (Exception ex)
{
LogHelper.LogException(ex);
}
}

}
catch (Exception ex)
{
LogHelper.LogException(ex);
}

return false;
}

更改方法IsTwoFactorAuthRequiredAsync添加twoFactorRememberClientToken和validationParameters形参

添加对TwoFactorClientRememberedAsync的调用

1
2
3
4
5
6
7
8
9
10
11
12
13
14
15
16
17
18
19
20
21
22
23
public async Task<bool> IsTwoFactorAuthRequiredAsync(AbpLoginResult<Tenant, User> loginResult, string TwoFactorRememberClientToken, TokenValidationParameters validationParameters)
{
if (!await settingManager.GetSettingValueAsync<bool>(AbpZeroSettingNames.UserManagement.TwoFactorLogin.IsEnabled))
{
return false;
}

if (!loginResult.User.IsTwoFactorEnabled)
{
return false;
}
if ((await _userManager.GetValidTwoFactorProvidersAsync(loginResult.User)).Count <= 0)
{
return false;
}

if (await TwoFactorClientRememberedAsync(loginResult.User.ToUserIdentifier(), TwoFactorRememberClientToken, validationParameters))
{
return false;
}

return true;
}

修改认证EndPoint

在TokenAuthController的Authenticate方法中,找到校验代码片段,对以上两个方法的调用传入实参

1
2
3
4
5
6
7
8
9
10
11
12
13
14
15
16
17
18
19
20
...
await userManager.InitializeOptionsAsync(loginResult.Tenant?.Id);
string twoFactorRememberClientToken = null;
if (await twoFactorAuthorizationManager.IsTwoFactorAuthRequiredAsync(loginResult, model.RememberClientToken, validationParameters))
{
if (string.IsNullOrEmpty(model.TwoFactorAuthenticationToken))
{
return new AuthenticateResultModel
{
RequiresTwoFactorAuthenticate = true,
UserId = loginResult.User.Id,
TwoFactorAuthenticationProviders = await userManager.GetValidTwoFactorProvidersAsync(loginResult.User),

};
}
else
{
twoFactorRememberClientToken = await twoFactorAuthorizationManager.TwoFactorAuthenticateAsync(loginResult.User, model.TwoFactorAuthenticationToken, model.TwoFactorAuthenticationProvider, model.RememberClient, validationParameters);
}
}

完整的TwoFactorAuthorizationManager代码如下:

1
2
3
4
5
6
7
8
9
10
11
12
13
14
15
16
17
18
19
20
21
22
23
24
25
26
27
28
29
30
31
32
33
34
35
36
37
38
39
40
41
42
43
44
45
46
47
48
49
50
51
52
53
54
55
56
57
58
59
60
61
62
63
64
65
66
67
68
69
70
71
72
73
74
75
76
77
78
79
80
81
82
83
84
85
86
87
88
89
90
91
92
93
94
95
96
97
98
99
100
101
102
103
104
105
106
107
108
109
110
111
112
113
114
115
116
117
118
119
120
121
122
123
124
125
126
127
128
129
130
131
132
133
134
135
136
137
138
139
140
141
142
143
144
145
146
147
148
149
150
151
152
153
154
155
156
157
158
159
160
161
162
163
164
165
166
167
168
169
170
171
172
173
174
175
176
177
178
179
180
181
182
183
184
185
186
187
188
189
190
191
192
193
194
195
196
197
198
199
200
201
202
203
204
205
206
207
208
209
210
211
212
public class TwoFactorAuthorizationManager : ITransientDependency
{
public const string USER_IDENTIFIER_CLAIM = "USER_IDENTIFIER_CLAIM";
public const string REMEMBER_CLIENT_TOKEN = "REMEMBER_CLIENT_TOKEN";

private readonly UserManager _userManager;
private readonly ISettingManager settingManager;
private readonly SmsCaptchaManager smsCaptchaManager;
private readonly EmailCaptchaManager emailCaptchaManager;

public TwoFactorAuthorizationManager(
UserManager userManager,
ISettingManager settingManager,
SmsCaptchaManager smsCaptchaManager,
EmailCaptchaManager emailCaptchaManager)
{
this._userManager = userManager;
this.settingManager = settingManager;
this.smsCaptchaManager = smsCaptchaManager;
this.emailCaptchaManager = emailCaptchaManager;
}



public async Task<bool> IsTwoFactorAuthRequiredAsync(AbpLoginResult<Tenant, User> loginResult, string TwoFactorRememberClientToken, TokenValidationParameters validationParameters)
{
if (!await settingManager.GetSettingValueAsync<bool>(AbpZeroSettingNames.UserManagement.TwoFactorLogin.IsEnabled))
{
return false;
}

if (!loginResult.User.IsTwoFactorEnabled)
{
return false;
}
if ((await _userManager.GetValidTwoFactorProvidersAsync(loginResult.User)).Count <= 0)
{
return false;
}

if (await TwoFactorClientRememberedAsync(loginResult.User.ToUserIdentifier(), TwoFactorRememberClientToken, validationParameters))
{
return false;
}

return true;
}

public async Task<bool> TwoFactorClientRememberedAsync(UserIdentifier userIdentifier, string TwoFactorRememberClientToken, TokenValidationParameters validationParameters)
{
if (!await settingManager.GetSettingValueAsync<bool>(AbpZeroSettingNames.UserManagement.TwoFactorLogin.IsRememberBrowserEnabled))
{
return false;
}

if (string.IsNullOrWhiteSpace(TwoFactorRememberClientToken))
{
return false;
}

try
{
var tokenHandler = new JwtSecurityTokenHandler();


if (tokenHandler.CanReadToken(TwoFactorRememberClientToken))
{
try
{
SecurityToken validatedToken;
var principal = tokenHandler.ValidateToken(TwoFactorRememberClientToken, validationParameters, out validatedToken);
var userIdentifierString = principal.Claims.First(c => c.Type == TwoFactorAuthorizationManager.USER_IDENTIFIER_CLAIM);
if (userIdentifierString == null)
{
throw new SecurityTokenException(TwoFactorAuthorizationManager.USER_IDENTIFIER_CLAIM + " invalid");
}

var tokenValidityKeyInClaims = principal.Claims.First(c => c.Type == TwoFactorAuthorizationManager.REMEMBER_CLIENT_TOKEN);


var currentUserIdentifier = UserIdentifier.Parse(userIdentifierString.Value);

var user = _userManager.GetUserById(currentUserIdentifier.UserId);
var isValidityKetValid = AsyncHelper.RunSync(() => _userManager.IsTokenValidityKeyValidAsync(user, tokenValidityKeyInClaims.Value));

if (!isValidityKetValid)
{
throw new SecurityTokenException(REMEMBER_CLIENT_TOKEN + " invalid");

}

return userIdentifierString.Value == userIdentifier.ToString();
}
catch (Exception ex)
{
LogHelper.LogException(ex);
}
}

}
catch (Exception ex)
{
LogHelper.LogException(ex);
}

return false;
}

public async Task<string> TwoFactorAuthenticateAsync(User user, string token, string provider, bool rememberClient, TokenValidationParameters validationParameters)
{
if (provider == "Email")
{
var isValidate = await emailCaptchaManager.VerifyCaptchaAsync(token, CaptchaPurpose.TWO_FACTOR_AUTHORIZATION);
if (!isValidate)
{
throw new UserFriendlyException("验证码错误");
}
}

else if (provider == "Phone")
{
var isValidate = await smsCaptchaManager.VerifyCaptchaAsync(token, CaptchaPurpose.TWO_FACTOR_AUTHORIZATION);
if (!isValidate)
{
throw new UserFriendlyException("验证码错误");
}
}
else
{
throw new UserFriendlyException("验证码提供者错误");
}


if (rememberClient)
{
if (await settingManager.GetSettingValueAsync<bool>(AbpZeroSettingNames.UserManagement.TwoFactorLogin.IsRememberBrowserEnabled))
{
var expiration = TimeSpan.FromDays(7);

var tokenValidityKey = Guid.NewGuid().ToString("N");
var accessToken = CreateAccessToken(new[]
{
new Claim(USER_IDENTIFIER_CLAIM, user.ToUserIdentifier().ToString()),
new Claim(REMEMBER_CLIENT_TOKEN, tokenValidityKey)
}, validationParameters
);

await _userManager.AddTokenValidityKeyAsync(user, tokenValidityKey,
DateTime.Now.Add(expiration));
return accessToken;


}
}

return null;
}

private string CreateAccessToken(IEnumerable<Claim> claims, TokenValidationParameters validationParameters)
{
var now = DateTime.UtcNow;
var expiration = TimeSpan.FromDays(7);
var signingCredentials = new SigningCredentials(validationParameters.IssuerSigningKey, SecurityAlgorithms.HmacSha256);


var jwtSecurityToken = new JwtSecurityToken(
issuer: validationParameters.ValidIssuer,
audience: validationParameters.ValidAudience,
claims: claims,
notBefore: now,
expires: now.Add(expiration),
signingCredentials: signingCredentials
);

return new JwtSecurityTokenHandler().WriteToken(jwtSecurityToken);
}


public async Task SendCaptchaAsync(long userId, string provider)
{
var user = await _userManager.FindByIdAsync(userId.ToString());
if (user == null)
{
throw new UserFriendlyException("找不到用户");

}

if (provider == "Email")
{
if (!user.IsEmailConfirmed)
{
throw new UserFriendlyException("未绑定邮箱");
}
await emailCaptchaManager.SendCaptchaAsync(user.Id, user.EmailAddress, CaptchaPurpose.TWO_FACTOR_AUTHORIZATION);
}
else if (provider == "Phone")
{
if (!user.IsPhoneNumberConfirmed)
{
throw new UserFriendlyException("未绑定手机号");
}
await smsCaptchaManager.SendCaptchaAsync(user.Id, user.PhoneNumber, CaptchaPurpose.TWO_FACTOR_AUTHORIZATION);
}
else
{
throw new UserFriendlyException("验证码提供者错误");
}
}



}

至此我们就完成了后端部分的开发

修改前端

登录

在两步验证的页面中添加一个checkbox,用于选择是否记住客户端

1
2
3
<el-checkbox v-model="loginForm.rememberClient">
7天内不再要求两步验证
</el-checkbox>

JavaScript部分添加对rememberClientToken的处理,存储于cookie中,即便在网页刷新后也能保持免两步验证的状态

1
2
3
4
5
const rememberClientTokenKey = "main_rememberClientToken";
const setRememberClientToken = (rememberClientToken: string) =>
Cookies.set(rememberClientTokenKey, rememberClientToken);
const cleanRememberClientToken = () => Cookies.remove(rememberClientTokenKey);
const getRememberClientToken = () => Cookies.get(rememberClientTokenKey);

在请求body中添加rememberClientToken, rememberClient的值

1
2
3
4
5
6
7
8
9
10
11
12
 var rememberClientToken = getRememberClientToken();
var rememberClient=this.loginForm.rememberClient;

userNameOrEmailAddress = userNameOrEmailAddress.trim();
await request(`${this.host}api/TokenAuth/Authenticate`, "post", {
userNameOrEmailAddress,
password,
twoFactorAuthenticationToken,
twoFactorAuthenticationProvider,
rememberClientToken,
rememberClient
})

请求成功后,返回报文中包含rememberClientToken,将其存储于cookie中

1
setRememberClientToken(data.rememberClientToken);

登出

登出的逻辑不用做其他的修改,只需要将页面的两步验证的token清空即可,

1
2
this.loginForm.twoFactorAuthenticationToken = "";
this.loginForm.password = "";

rememberClientToken是存储于cookie中的,当用户登出时不需要清空cookie中的rememberClientToken,以便下次登录跳过两步验证

除非在浏览器设置中清空cookie,下次登录时,rememberClientToken就会失效。

最终效果

项目地址

Github:matoapp-samples

用Abp实现两步验证(Two-Factor Authentication,2FA)登录(三):免登录验证

https://blog.matoapp.net/posts/a0ee7b99/

作者

林晓lx

发布于

2023-04-12

更新于

2025-09-24

许可协议

评论